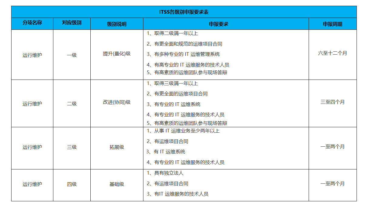
ITSS 信息技术服务标准运行维护共分为四个等级,从低到高依次为四级、三级、二级、一级, 其中三级、二级、一级均需经过官方授权的第三方审核机构现场评估审核,通过现场评估后报送中国电子工业标准化技术协会信息技术服务分会组织召开专家会最终审核并颁发证书。

关于昌旭咨询
昌旭咨询是昌旭集团旗下专注于咨询业务的核心板块。公司构建了以“认证咨询为基础、专业赋能为灵魂”的业务体系,并率先推出“全费后付”与“结果承诺制”,实现客户“零试错成本”,以创新服务模式为项目成效提供保障。截至目前,昌旭咨询已为6000家企业提供专业服务,其中国央企客户占比达60%,体现了服务高标准客户的卓越能力。
业务范围涵盖CS、ITSS、CCRC、CMMI、DCMM、DSMM等近百项资质认证,提供全周期咨询服务。了解更多详情,敬请致电:400-600-0810。